看似安全的金融行业,真的坚不可摧吗
来源:天融信教育
被调查的134个国家中,网络安全能力差距巨大,包括几个全球最强大的国家。

随着网络攻击复杂性与破坏力的提升,关停电网、搞瘫医院、抢劫公司企业等不再是科幻小说情节,网络安全已成为国防重点。但7月5日发布的一份联合国调查报告,展现出了全球最强大国家间在安全上的主要差距。
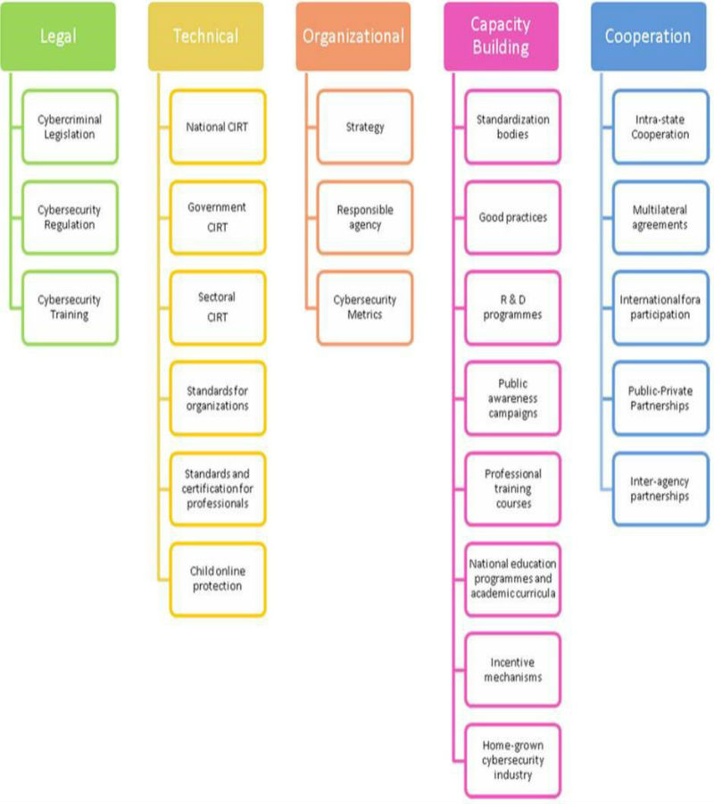
该报告题为《全球网络安全索引》,调查了134个国家的防御能力,集中在5个主要方面:技术、组织、法律、协作和成长潜力。该索引以多种方式为被调查国家排了序,包括那些“最投入网络安全的国家”。

新加坡位列“最投入网络安全国家”之首,挤掉了众所周知的万年老大美国。虽然美国在法律、组织和成长潜力方面胜出,但协作方面得分是新加坡更高。
网络安全投入度方面位列前十的国家还包括:马来西亚、阿曼、爱沙尼亚、毛里求斯、澳大利亚、格鲁吉亚、法国、加拿大和俄罗斯(格鲁吉亚和法国并列第8)。

调查发现:尽管财富方面差距甚大,相对较穷的国家,比如马来西亚和阿曼,反而比法国和加拿大之类的国家,在网络安全上更为强大。
数据收集显示,发展中国家缺乏训练有素的网络安全专家,也没有对网络安全司法问题的深入理解及必要的教育培训,缺少对立法和司法机构的持续挑战。
响应调查的国家中,半数没有网络安全战略,过半数没有对警方的网络安全培训。联合国认为,对任一国家而言,网络安全战略的创建都是“最重要的第一步”。
数据收集显示,发展中国家缺乏训练有素的网络安全专家,也没有对网络安全司法问题的深入理解及必要的教育培训,缺少对立法和司法机构的持续挑战。
调查指出,有问题的一点是,网络安全方面没有任何全球性标准。